|
libutap
0.93
Uppaal Timed Automata Parser
|
This class constructs a TimedAutomataSystem. More...
#include <systembuilder.h>


Public Member Functions | |
| SystemBuilder (TimedAutomataSystem *) | |
| void | ganttDeclStart (const char *name) override |
| void | ganttDeclSelect (const char *id) override |
| void | ganttDeclEnd () override |
| void | ganttEntryStart () override |
| void | ganttEntrySelect (const char *id) override |
| void | ganttEntryEnd () override |
| void | declProgress (bool) override |
| Guard progress measure declaration. More... | |
| void | procBegin (const char *name, const bool isTA=true, const std::string type="", const std::string mode="") override |
| void | procEnd () override |
| void | procState (const char *name, bool hasInvariant, bool hasER) override |
| Add a state to the current template. More... | |
| void | procStateCommit (const char *name) override |
| void | procStateUrgent (const char *name) override |
| void | procStateInit (const char *name) override |
| void | procBranchpoint (const char *name) override |
| void | procEdgeBegin (const char *from, const char *to, const bool control, const char *actname) override |
| void | procEdgeEnd (const char *from=0, const char *to=0) override |
| void | procSelect (const char *id) override |
| void | procGuard () override |
| void | procSync (Constants::synchronisation_t type) override |
| void | procUpdate () override |
| void | procProb () override |
| void | instantiationBegin (const char *, size_t, const char *) override |
| void | instantiationEnd (const char *, size_t, const char *, size_t) override |
| void | process (const char *) override |
| void | processListEnd () override |
| void | done () override |
| void | beforeUpdate () override |
| void | afterUpdate () override |
| void | beginChanPriority () override |
| void | addChanPriority (char separator) override |
| void | defaultChanPriority () override |
| void | incProcPriority () override |
| void | procPriority (const char *) override |
| void | procInstanceLine () override |
| Adds an instance line to the current template. More... | |
| void | instanceName (const char *name, bool templ=true) override |
| templ is true if the name of the instance contains parameters like "Train(1)". More... | |
| void | instanceNameBegin (const char *name) override |
| void | instanceNameEnd (const char *name, size_t arguments) override |
| void | procMessage (const char *from, const char *to, const int loc, const bool pch) override |
| Add a message to the current template. More... | |
| void | procMessage (Constants::synchronisation_t type) override |
| void | procCondition (const std::vector< char *> anchors, const int loc, const bool pch, const bool hot) override |
| void | procCondition () override |
| void | procLscUpdate (const char *anchor, const int loc, const bool pch) override |
| Add an update to the current template. More... | |
| void | procLscUpdate () override |
| void | hasPrechart (const bool pch) override |
| void | exprSync (Constants::synchronisation_t type) override |
| void | declIO (const char *, int, int) override |
| void | declDynamicTemplate (const std::string &) override |
| Dynamic. More... | |
| void | queryBegin () override |
| Verification queries. More... | |
| void | queryFormula (const char *formula, const char *location) override |
| void | queryComment (const char *comment) override |
| void | queryEnd () override |
Public Member Functions inherited from UTAP::StatementBuilder | |
| StatementBuilder (TimedAutomataSystem *) | |
| ~StatementBuilder () | |
| void | typeArrayOfSize (size_t) override |
| Called to create an array type. More... | |
| void | typeArrayOfType (size_t) override |
| Called to create an array type. More... | |
| void | typeStruct (PREFIX, uint32_t fields) override |
| Used to construct a new struct type, which is then pushed onto the type stack. More... | |
| void | structField (const char *name) override |
| Used to declare the fields of a structure. More... | |
| void | declTypeDef (const char *name) override |
| A type definition. More... | |
| void | declVar (const char *name, bool init) override |
| Declare a new variable of the given name. More... | |
| void | declInitialiserList (uint32_t num) override |
| void | declFieldInit (const char *name) override |
| void | declParameter (const char *name, bool) override |
| void | declFuncBegin (const char *name) override |
| void | declFuncEnd () override |
| void | blockBegin () override |
| void | blockEnd () override |
| void | emptyStatement () override |
| void | forBegin () override |
| void | forEnd () override |
| void | iterationBegin (const char *name) override |
| void | iterationEnd (const char *name) override |
| void | whileBegin () override |
| void | whileEnd () override |
| void | doWhileBegin () override |
| void | doWhileEnd () override |
| void | ifBegin () override |
| void | ifCondition () override |
| void | ifThen () override |
| void | ifEnd (bool) override |
| void | exprStatement () override |
| void | returnStatement (bool) override |
| void | assertStatement () override |
| void | exprCallBegin () override |
Public Member Functions inherited from UTAP::ExpressionBuilder | |
| ExpressionBuilder (TimedAutomataSystem *) | |
| ExpressionFragments & | getExpressions () |
| void | addPosition (uint32_t position, uint32_t offset, uint32_t line, const std::string &path) override |
| Add mapping from an absolute position to a relative XML element. More... | |
| void | handleError (const std::string &) override |
| void | handleWarning (const std::string &) override |
| void | typeDuplicate () override |
| Duplicate type at the top of the type stack. More... | |
| void | typePop () override |
| Pop type at the topof the type stack. More... | |
| void | typeBool (PREFIX) override |
| Called whenever a boolean type is parsed. More... | |
| void | typeInt (PREFIX) override |
| Called whenever an integer type is parsed. More... | |
| void | typeDouble (PREFIX) override |
| Called whenever a double type is parsed. More... | |
| void | typeBoundedInt (PREFIX) override |
| Called whenever an integer type with a range is parsed. More... | |
| void | typeChannel (PREFIX) override |
| Called whenever a channel type is parsed. More... | |
| void | typeClock (PREFIX) override |
| Called whenever a clock type is parsed. More... | |
| void | typeVoid () override |
| Called whenever a void type is parsed. More... | |
| void | typeScalar (PREFIX) override |
| Called whenever a scalar type is parsed. More... | |
| void | typeName (PREFIX, const char *name) override |
| Called when a type name has been parsed. More... | |
| bool | isType (const char *) override |
| Must return true if and only if name is registered in the symbol table as a named type, for instance, "int" or "bool" or a user defined type. More... | |
| void | exprTrue () override |
| void | exprFalse () override |
| void | exprDouble (double) override |
| void | exprId (const char *varName) override |
| void | exprNat (int32_t) override |
| void | exprCallEnd (uint32_t n) override |
| void | exprArray () override |
| void | exprPostIncrement () override |
| void | exprPreIncrement () override |
| void | exprPostDecrement () override |
| void | exprPreDecrement () override |
| void | exprAssignment (Constants::kind_t op) override |
| void | exprUnary (Constants::kind_t unaryop) override |
| void | exprBinary (Constants::kind_t binaryop) override |
| void | exprNary (Constants::kind_t op, uint32_t num) override |
| void | exprScenario (const char *name) override |
| expression_t | exprScenario () |
| void | exprTernary (Constants::kind_t ternaryop, bool firstMissing) override |
| void | exprInlineIf () override |
| void | exprComma () override |
| void | exprDot (const char *) override |
| void | exprDeadlock () override |
| void | exprForAllBegin (const char *name) override |
| void | exprForAllEnd (const char *name) override |
| void | exprExistsBegin (const char *name) override |
| void | exprExistsEnd (const char *name) override |
| void | exprSumBegin (const char *name) override |
| void | exprSumEnd (const char *name) override |
| void | exprBuiltinFunction1 (Constants::kind_t) override |
| void | exprBuiltinFunction2 (Constants::kind_t) override |
| void | exprBuiltinFunction3 (Constants::kind_t) override |
| void | exprSMCControl () override |
| void | exprProbaQualitative (Constants::kind_t, Constants::kind_t, double) override |
| void | exprProbaQuantitative (Constants::kind_t) override |
| void | exprProbaCompare (Constants::kind_t, Constants::kind_t) override |
| void | exprProbaExpected (const char *aggregatingOp) override |
| void | exprSimulate (int, bool=false, int=0) override |
| void | exprMitlFormula () override |
| void | exprMitlUntil (int, int) override |
| void | exprMitlRelease (int, int) override |
| void | exprMitlDisj () override |
| void | exprMitlConj () override |
| void | exprMitlNext () override |
| void | exprMitlAtom () override |
| void | exprMitlDiamond (int, int) override |
| void | exprMitlBox (int, int) override |
| void | exprSpawn (int params) override |
| void | exprExit () override |
| void | exprNumOf () override |
| void | exprForAllDynamicBegin (const char *, const char *) override |
| void | exprForAllDynamicEnd (const char *name) override |
| void | exprExistsDynamicBegin (const char *, const char *) override |
| void | exprExistsDynamicEnd (const char *) override |
| void | exprSumDynamicBegin (const char *, const char *) override |
| void | exprSumDynamicEnd (const char *name) override |
| void | exprForeachDynamicBegin (const char *, const char *) override |
| void | exprForeachDynamicEnd (const char *name) override |
| void | pushDynamicFrameOf (template_t *t, const std::string &name) |
| void | popDynamicFrameOf (const std::string &name) |
Public Member Functions inherited from UTAP::AbstractBuilder | |
| AbstractBuilder () | |
| void | setPosition (uint32_t, uint32_t) override |
| Sets the current position. More... | |
| void | breakStatement () override |
| void | continueStatement () override |
| void | switchBegin () override |
| void | switchEnd () override |
| void | caseBegin () override |
| void | caseEnd () override |
| void | defaultBegin () override |
| void | defaultEnd () override |
| void | handleExpect (const char *text) override |
| void | property () override |
| void | scenario (const char *) override |
| void | parse (const char *) override |
| void | exprDynamicProcessExpr (const char *) override |
| void | exprMITLForAllDynamicBegin (const char *, const char *) override |
| void | exprMITLForAllDynamicEnd (const char *name) override |
| void | exprMITLExistsDynamicBegin (const char *, const char *) override |
| void | exprMITLExistsDynamicEnd (const char *name) override |
Public Member Functions inherited from UTAP::ParserBuilder | |
| virtual | ~ParserBuilder () |
| void | handleWarning (const char *msg,...) |
| void | handleError (const char *msg,...) |
Protected Member Functions | |
| declarations_t * | getCurrentDeclarationBlock () |
| variable_t * | addVariable (type_t type, const char *name, expression_t init) override |
| bool | addFunction (type_t type, const char *name) override |
| void | addSelectSymbolToFrame (const char *name, frame_t &) |
| void | declHybridRec (expression_t) |
Protected Member Functions inherited from UTAP::ExpressionBuilder | |
| void | pushFrame (frame_t) |
| Push a new frame. More... | |
| void | popFrame () |
| Pop the topmost frame. More... | |
| bool | resolve (const std::string &, symbol_t &) |
| expression_t | makeConstant (int value) |
| expression_t | makeConstant (double value) |
| type_t | applyPrefix (PREFIX, type_t type) |
| Given a prefix and a type, this method creates a new type by applying the prefix. More... | |
| virtual bool | allowProcessReferences () |
| If this method returns true, it is allowed to access the private identifiers of a process by prefixing the identifier with the process name. More... | |
Protected Attributes | |
| int32_t | currentProcPriority |
| The current process priority level. More... | |
| edge_t * | currentEdge |
| The edge under construction. More... | |
| gantt_t * | currentGantt |
| The gantt map under construction. More... | |
| condition_t * | currentCondition |
| The condition under construction. More... | |
| update_t * | currentUpdate |
| The update under construction. More... | |
| message_t * | currentMessage |
| The message under construction. More... | |
| instanceLine_t * | currentInstanceLine |
| The instance line under construction. More... | |
| iodecl_t * | currentIODecl |
| query_t * | currentQuery |
Protected Attributes inherited from UTAP::StatementBuilder | |
| frame_t | params |
| The params frame is used temporarily during parameter parsing. More... | |
| function_t * | currentFun |
| The function currently being parsed. More... | |
| std::vector< BlockStatement * > | blocks |
| Stack of nested statement blocks. More... | |
| std::vector< type_t > | fields |
| The types of a struct. More... | |
| std::vector< std::string > | labels |
| The labels of a struct. More... | |
Protected Attributes inherited from UTAP::ExpressionBuilder | |
| ExpressionFragments | fragments |
| Expression stack. More... | |
| TypeFragments | typeFragments |
| Type stack. More... | |
| std::stack< frame_t > | frames |
| Frame stack. More... | |
| TimedAutomataSystem * | system |
| Pointer to the system under construction. More... | |
| template_t * | currentTemplate |
| The template currently being parsed. More... | |
| int32_t | scalar_count |
| Counter for creating unique scalarset names. More... | |
| std::map< std::string, frame_t > | dynamicFrames |
Protected Attributes inherited from UTAP::AbstractBuilder | |
| position_t | position |
Additional Inherited Members | |
Public Types inherited from UTAP::ParserBuilder | |
| enum | PREFIX { PREFIX_NONE = 0, PREFIX_CONST = 1, PREFIX_URGENT = 2, PREFIX_BROADCAST = 4, PREFIX_URGENT_BROADCAST = 6, PREFIX_SYSTEM_META = 8, PREFIX_HYBRID = 16 } |
Public Attributes inherited from UTAP::ParserBuilder | |
| std::vector< std::string > | lscTemplateNames |
Static Protected Member Functions inherited from UTAP::StatementBuilder | |
| static void | collectDependencies (std::set< symbol_t > &, expression_t) |
| static void | collectDependencies (std::set< symbol_t > &, type_t) |
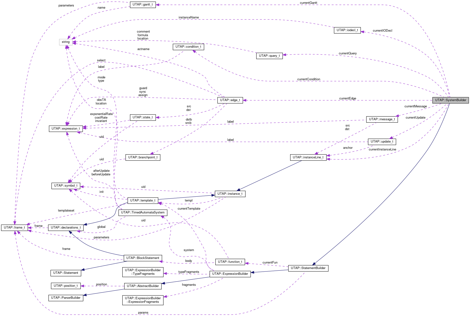
This class constructs a TimedAutomataSystem.
It avoids as much type checking as possible - type checking should be done with the TypeChecker class. However some checks are more convenient to do in SystemBuilder:
Left hand side expressions are assigned the correct type by SystemBuilder; if not it would be difficult to represent dot-expressions.
SystemBuilder does not
Use TypeChecker for these things.
Definition at line 69 of file systembuilder.h.
| SystemBuilder::SystemBuilder | ( | TimedAutomataSystem * | _system | ) |
Definition at line 45 of file systembuilder.cpp.
References currentCondition, currentEdge, currentGantt, currentInstanceLine, currentIODecl, currentMessage, currentProcPriority, currentQuery, and currentUpdate.
|
overridevirtual |
Reimplemented from UTAP::AbstractBuilder.
Definition at line 521 of file systembuilder.cpp.
References UTAP::TimedAutomataSystem::addChanPriority(), UTAP::ExpressionBuilder::fragments, UTAP::ExpressionBuilder::ExpressionFragments::pop(), and UTAP::ExpressionBuilder::system.

|
overrideprotectedvirtual |
Implements UTAP::StatementBuilder.
Definition at line 75 of file systembuilder.cpp.
References UTAP::declarations_t::addFunction(), UTAP::StatementBuilder::currentFun, and getCurrentDeclarationBlock().

|
protected |
Definition at line 85 of file systembuilder.cpp.
References UTAP::frame_t::addSymbol(), UTAP::Constants::CONSTANT, UTAP::type_t::createPrefix(), UTAP::ExpressionBuilder::handleError(), UTAP::ExpressionBuilder::handleWarning(), UTAP::type_t::is(), UTAP::type_t::isInteger(), UTAP::type_t::isScalar(), UTAP::ExpressionBuilder::TypeFragments::pop(), UTAP::Constants::RANGE, UTAP::ExpressionBuilder::resolve(), and UTAP::ExpressionBuilder::typeFragments.
Referenced by ganttDeclSelect(), ganttEntrySelect(), and procSelect().


|
overrideprotectedvirtual |
Implements UTAP::StatementBuilder.
Definition at line 62 of file systembuilder.cpp.
References UTAP::TimedAutomataSystem::addVariable(), UTAP::TimedAutomataSystem::addVariableToFunction(), UTAP::StatementBuilder::currentFun, UTAP::ExpressionBuilder::frames, getCurrentDeclarationBlock(), and UTAP::ExpressionBuilder::system.

|
overridevirtual |
Reimplemented from UTAP::AbstractBuilder.
Definition at line 505 of file systembuilder.cpp.
References UTAP::ExpressionBuilder::fragments, UTAP::ExpressionBuilder::ExpressionFragments::pop(), UTAP::TimedAutomataSystem::setAfterUpdate(), and UTAP::ExpressionBuilder::system.

|
overridevirtual |
Reimplemented from UTAP::AbstractBuilder.
Definition at line 499 of file systembuilder.cpp.
References UTAP::ExpressionBuilder::fragments, UTAP::ExpressionBuilder::ExpressionFragments::pop(), UTAP::TimedAutomataSystem::setBeforeUpdate(), and UTAP::ExpressionBuilder::system.

|
overridevirtual |
Reimplemented from UTAP::AbstractBuilder.
Definition at line 515 of file systembuilder.cpp.
References UTAP::TimedAutomataSystem::beginChanPriority(), UTAP::ExpressionBuilder::fragments, UTAP::ExpressionBuilder::ExpressionFragments::pop(), and UTAP::ExpressionBuilder::system.

|
overridevirtual |
Dynamic.
Reimplemented from UTAP::AbstractBuilder.
Definition at line 815 of file systembuilder.cpp.
References UTAP::TimedAutomataSystem::addDynamicTemplate(), UTAP::Constants::BROADCAST, UTAP::frame_t::createFrame(), UTAP::ExpressionBuilder::currentTemplate, UTAP::ExpressionBuilder::frames, UTAP::frame_t::getSize(), UTAP::ExpressionBuilder::handleError(), UTAP::StatementBuilder::params, UTAP::Constants::REF, and UTAP::ExpressionBuilder::system.

|
protected |
|
overridevirtual |
Reimplemented from UTAP::AbstractBuilder.
Definition at line 800 of file systembuilder.cpp.
References UTAP::iodecl_t::csp, currentIODecl, UTAP::ExpressionBuilder::fragments, UTAP::iodecl_t::inputs, UTAP::iodecl_t::instanceName, UTAP::iodecl_t::outputs, UTAP::iodecl_t::param, and UTAP::ExpressionBuilder::ExpressionFragments::pop().

|
overridevirtual |
Guard progress measure declaration.
Requires two expressions if hasGuard is true, otherwise one.
Reimplemented from UTAP::AbstractBuilder.
Definition at line 163 of file systembuilder.cpp.
References UTAP::TimedAutomataSystem::addProgressMeasure(), UTAP::ExpressionBuilder::fragments, getCurrentDeclarationBlock(), UTAP::ExpressionBuilder::ExpressionFragments::pop(), and UTAP::ExpressionBuilder::system.

|
overridevirtual |
Reimplemented from UTAP::AbstractBuilder.
Definition at line 527 of file systembuilder.cpp.
References UTAP::ExpressionBuilder::fragments, and UTAP::ExpressionBuilder::ExpressionFragments::push().

|
overridevirtual |
Reimplemented from UTAP::AbstractBuilder.
Definition at line 495 of file systembuilder.cpp.
|
overridevirtual |
Reimplemented from UTAP::AbstractBuilder.
Definition at line 777 of file systembuilder.cpp.
References UTAP::TimedAutomataSystem::addIODecl(), UTAP::iodecl_t::csp, currentIODecl, UTAP::ExpressionBuilder::fragments, UTAP::iodecl_t::inputs, UTAP::iodecl_t::outputs, UTAP::ExpressionBuilder::ExpressionFragments::pop(), UTAP::Constants::SYNC_BANG, UTAP::Constants::SYNC_CSP, UTAP::Constants::SYNC_QUE, and UTAP::ExpressionBuilder::system.

|
overridevirtual |
Reimplemented from UTAP::AbstractBuilder.
Definition at line 130 of file systembuilder.cpp.
References UTAP::TimedAutomataSystem::addGantt(), currentGantt, UTAP::ExpressionBuilder::frames, getCurrentDeclarationBlock(), UTAP::gantt_t::parameters, UTAP::ExpressionBuilder::popFrame(), and UTAP::ExpressionBuilder::system.

|
overridevirtual |
Reimplemented from UTAP::AbstractBuilder.
Definition at line 125 of file systembuilder.cpp.
References addSelectSymbolToFrame(), and UTAP::ExpressionBuilder::frames.

|
overridevirtual |
Reimplemented from UTAP::AbstractBuilder.
Definition at line 119 of file systembuilder.cpp.
References UTAP::frame_t::createFrame(), currentGantt, UTAP::ExpressionBuilder::frames, and UTAP::ExpressionBuilder::pushFrame().

|
overridevirtual |
Reimplemented from UTAP::AbstractBuilder.
Definition at line 149 of file systembuilder.cpp.
References currentGantt, UTAP::ExpressionBuilder::fragments, UTAP::ExpressionBuilder::frames, UTAP::ganttmap_t::mapping, UTAP::gantt_t::mapping, UTAP::ganttmap_t::parameters, UTAP::ExpressionBuilder::ExpressionFragments::pop(), UTAP::ExpressionBuilder::popFrame(), and UTAP::ganttmap_t::predicate.

|
overridevirtual |
Reimplemented from UTAP::AbstractBuilder.
Definition at line 144 of file systembuilder.cpp.
References addSelectSymbolToFrame(), and UTAP::ExpressionBuilder::frames.

|
overridevirtual |
Reimplemented from UTAP::AbstractBuilder.
Definition at line 139 of file systembuilder.cpp.
References UTAP::frame_t::createFrame(), UTAP::ExpressionBuilder::frames, and UTAP::ExpressionBuilder::pushFrame().

|
protected |
Definition at line 80 of file systembuilder.cpp.
References UTAP::ExpressionBuilder::currentTemplate, UTAP::TimedAutomataSystem::getGlobals(), and UTAP::ExpressionBuilder::system.
Referenced by addFunction(), addVariable(), declProgress(), and ganttDeclEnd().


|
overridevirtual |
Reimplemented from UTAP::AbstractBuilder.
Definition at line 772 of file systembuilder.cpp.
References UTAP::ExpressionBuilder::currentTemplate, and UTAP::template_t::hasPrechart.
|
overridevirtual |
Reimplemented from UTAP::AbstractBuilder.
Definition at line 532 of file systembuilder.cpp.
References currentProcPriority.
|
overridevirtual |
templ is true if the name of the instance contains parameters like "Train(1)".
Here, "Train" is the name of a template.
Otherwise the name of the instance can be for example "Train1", where "Train1" is a process that has been instantiated "Train1 = Train(1)". In this case, we cannot check that "Train1" exists yet, because the system declarations have not yet been parsed.
Reimplemented from UTAP::AbstractBuilder.
Definition at line 567 of file systembuilder.cpp.
References UTAP::frame_t::addSymbol(), UTAP::type_t::createPrimitive(), currentInstanceLine, UTAP::ExpressionBuilder::currentTemplate, UTAP::declarations_t::frame, UTAP::symbol_t::getData(), UTAP::type_t::getKind(), UTAP::frame_t::getSize(), UTAP::symbol_t::getType(), UTAP::ExpressionBuilder::handleError(), UTAP::Constants::INSTANCE, UTAP::Constants::INSTANCELINE, UTAP::instance_t::parameters, UTAP::ExpressionBuilder::resolve(), and UTAP::instance_t::uid.
Referenced by instanceNameEnd().


|
overridevirtual |
Reimplemented from UTAP::AbstractBuilder.
Definition at line 594 of file systembuilder.cpp.
References UTAP::frame_t::add(), UTAP::frame_t::createFrame(), UTAP::ExpressionBuilder::frames, UTAP::StatementBuilder::params, and UTAP::ExpressionBuilder::pushFrame().

|
overridevirtual |
Reimplemented from UTAP::AbstractBuilder.
Definition at line 604 of file systembuilder.cpp.
References UTAP::instanceLine_t::addParameters(), UTAP::StatementBuilder::collectDependencies(), currentInstanceLine, UTAP::ExpressionBuilder::fragments, UTAP::ExpressionBuilder::frames, UTAP::ExpressionBuilder::handleError(), UTAP::Constants::INSTANCE, instanceName(), UTAP::instance_t::parameters, UTAP::ExpressionBuilder::ExpressionFragments::pop(), UTAP::ExpressionBuilder::popFrame(), UTAP::ExpressionBuilder::resolve(), and UTAP::instance_t::restricted.

|
overridevirtual |
Reimplemented from UTAP::AbstractBuilder.
Definition at line 374 of file systembuilder.cpp.
References UTAP::frame_t::add(), UTAP::frame_t::createFrame(), UTAP::ExpressionBuilder::frames, UTAP::ExpressionBuilder::handleError(), UTAP::Constants::INSTANCE, UTAP::Constants::LSCINSTANCE, UTAP::StatementBuilder::params, UTAP::ExpressionBuilder::pushFrame(), and UTAP::ExpressionBuilder::resolve().

|
overridevirtual |
Reimplemented from UTAP::AbstractBuilder.
Definition at line 402 of file systembuilder.cpp.
References UTAP::TimedAutomataSystem::addInstance(), UTAP::TimedAutomataSystem::addLscInstance(), UTAP::StatementBuilder::collectDependencies(), UTAP::ExpressionBuilder::fragments, UTAP::ExpressionBuilder::frames, UTAP::frame_t::getSize(), UTAP::ExpressionBuilder::handleError(), UTAP::Constants::INSTANCE, UTAP::Constants::LSCINSTANCE, UTAP::instance_t::parameters, UTAP::ExpressionBuilder::ExpressionFragments::pop(), UTAP::ExpressionBuilder::popFrame(), UTAP::ExpressionBuilder::resolve(), UTAP::instance_t::restricted, and UTAP::ExpressionBuilder::system.

|
overridevirtual |
Reimplemented from UTAP::AbstractBuilder.
Definition at line 179 of file systembuilder.cpp.
References UTAP::TimedAutomataSystem::addTemplate(), UTAP::frame_t::createFrame(), UTAP::ExpressionBuilder::currentTemplate, UTAP::declarations_t::frame, UTAP::ExpressionBuilder::frames, UTAP::TimedAutomataSystem::getDynamicTemplate(), UTAP::frame_t::getSize(), UTAP::ExpressionBuilder::handleError(), UTAP::template_t::isDefined, UTAP::ParserBuilder::lscTemplateNames, UTAP::instance_t::parameters, UTAP::StatementBuilder::params, UTAP::ExpressionBuilder::pushFrame(), and UTAP::ExpressionBuilder::system.

|
overridevirtual |
Reimplemented from UTAP::AbstractBuilder.
Definition at line 287 of file systembuilder.cpp.
References UTAP::template_t::addBranchpoint(), and UTAP::ExpressionBuilder::currentTemplate.

|
overridevirtual |
Reimplemented from UTAP::AbstractBuilder.
|
overridevirtual |
Reimplemented from UTAP::AbstractBuilder.
Definition at line 740 of file systembuilder.cpp.
References currentCondition, UTAP::ExpressionBuilder::fragments, UTAP::condition_t::label, and UTAP::ExpressionBuilder::ExpressionFragments::pop().
Referenced by procMessage().


|
overridevirtual |
Reimplemented from UTAP::AbstractBuilder.
Definition at line 305 of file systembuilder.cpp.
References UTAP::template_t::addEdge(), UTAP::edge_t::assign, UTAP::frame_t::createFrame(), currentEdge, UTAP::ExpressionBuilder::currentTemplate, UTAP::ExpressionBuilder::frames, UTAP::symbol_t::getType(), UTAP::edge_t::guard, UTAP::ExpressionBuilder::handleError(), UTAP::type_t::isBranchpoint(), UTAP::type_t::isLocation(), UTAP::ExpressionBuilder::makeConstant(), UTAP::ExpressionBuilder::pushFrame(), UTAP::ExpressionBuilder::resolve(), and UTAP::edge_t::select.

|
overridevirtual |
Reimplemented from UTAP::AbstractBuilder.
Definition at line 332 of file systembuilder.cpp.
References UTAP::ExpressionBuilder::popFrame().

|
overridevirtual |
Reimplemented from UTAP::AbstractBuilder.
Definition at line 225 of file systembuilder.cpp.
References UTAP::ExpressionBuilder::currentTemplate, and UTAP::ExpressionBuilder::popFrame().

|
overridevirtual |
Reimplemented from UTAP::AbstractBuilder.
Definition at line 471 of file systembuilder.cpp.
References UTAP::TimedAutomataSystem::addProcess(), UTAP::symbol_t::getData(), UTAP::type_t::getKind(), UTAP::symbol_t::getName(), UTAP::symbol_t::getType(), UTAP::Constants::INSTANCE, procPriority(), UTAP::ExpressionBuilder::resolve(), UTAP::type_t::size(), UTAP::symbol(), and UTAP::ExpressionBuilder::system.

|
overridevirtual |
Reimplemented from UTAP::AbstractBuilder.
Definition at line 491 of file systembuilder.cpp.
|
overridevirtual |
Reimplemented from UTAP::AbstractBuilder.
Definition at line 342 of file systembuilder.cpp.
References currentEdge, UTAP::ExpressionBuilder::fragments, UTAP::edge_t::guard, and UTAP::ExpressionBuilder::ExpressionFragments::pop().

|
overridevirtual |
Adds an instance line to the current template.
Reimplemented from UTAP::AbstractBuilder.
Definition at line 554 of file systembuilder.cpp.
References UTAP::template_t::addInstanceLine(), currentInstanceLine, and UTAP::ExpressionBuilder::currentTemplate.

|
overridevirtual |
Add an update to the current template.
Reimplemented from UTAP::AbstractBuilder.
Definition at line 750 of file systembuilder.cpp.
References UTAP::template_t::addUpdate(), UTAP::ExpressionBuilder::currentTemplate, currentUpdate, UTAP::symbol_t::getType(), UTAP::ExpressionBuilder::handleError(), UTAP::type_t::isInstanceLine(), UTAP::update_t::label, UTAP::ExpressionBuilder::makeConstant(), and UTAP::ExpressionBuilder::resolve().

|
overridevirtual |
Reimplemented from UTAP::AbstractBuilder.
Definition at line 765 of file systembuilder.cpp.
References currentUpdate, UTAP::ExpressionBuilder::fragments, UTAP::update_t::label, and UTAP::ExpressionBuilder::ExpressionFragments::pop().

|
overridevirtual |
Add a message to the current template.
Reimplemented from UTAP::AbstractBuilder.
Definition at line 683 of file systembuilder.cpp.
References UTAP::template_t::addMessage(), currentMessage, UTAP::ExpressionBuilder::currentTemplate, UTAP::symbol_t::getType(), UTAP::ExpressionBuilder::handleError(), UTAP::type_t::isInstanceLine(), and UTAP::ExpressionBuilder::resolve().

|
overridevirtual |
Reimplemented from UTAP::AbstractBuilder.
Definition at line 699 of file systembuilder.cpp.
References UTAP::template_t::addCondition(), UTAP::expression_t::createSync(), currentCondition, currentMessage, UTAP::ExpressionBuilder::currentTemplate, UTAP::ExpressionBuilder::fragments, UTAP::symbol_t::getType(), UTAP::ExpressionBuilder::handleError(), UTAP::ExpressionBuilder::handleWarning(), UTAP::type_t::isInstanceLine(), UTAP::message_t::label, UTAP::condition_t::label, UTAP::ExpressionBuilder::makeConstant(), UTAP::ExpressionBuilder::ExpressionFragments::pop(), UTAP::AbstractBuilder::position, procCondition(), and UTAP::ExpressionBuilder::resolve().

|
overridevirtual |
Reimplemented from UTAP::AbstractBuilder.
Definition at line 537 of file systembuilder.cpp.
References currentProcPriority, UTAP::ExpressionBuilder::handleError(), UTAP::ExpressionBuilder::resolve(), UTAP::TimedAutomataSystem::setProcPriority(), UTAP::symbol(), and UTAP::ExpressionBuilder::system.
Referenced by process().


|
overridevirtual |
Reimplemented from UTAP::AbstractBuilder.
Definition at line 361 of file systembuilder.cpp.
References currentEdge, UTAP::ExpressionBuilder::fragments, and UTAP::ExpressionBuilder::ExpressionFragments::pop().

|
overridevirtual |
Reimplemented from UTAP::AbstractBuilder.
Definition at line 337 of file systembuilder.cpp.
References addSelectSymbolToFrame(), currentEdge, and UTAP::edge_t::select.

|
overridevirtual |
Add a state to the current template.
An invariant expression is expected on and popped from the expression stack if hasInvariant is true.
Reimplemented from UTAP::AbstractBuilder.
Definition at line 236 of file systembuilder.cpp.
References UTAP::template_t::addLocation(), UTAP::ExpressionBuilder::currentTemplate, UTAP::ExpressionBuilder::fragments, and UTAP::ExpressionBuilder::ExpressionFragments::pop().

|
overridevirtual |
Reimplemented from UTAP::AbstractBuilder.
Definition at line 252 of file systembuilder.cpp.
References UTAP::Constants::COMMITTED, UTAP::type_t::createPrefix(), UTAP::symbol_t::getType(), UTAP::ExpressionBuilder::handleError(), UTAP::type_t::is(), UTAP::type_t::isLocation(), UTAP::AbstractBuilder::position, UTAP::ExpressionBuilder::resolve(), UTAP::symbol_t::setType(), and UTAP::Constants::URGENT.

|
overridevirtual |
Reimplemented from UTAP::AbstractBuilder.
Definition at line 292 of file systembuilder.cpp.
References UTAP::ExpressionBuilder::currentTemplate, UTAP::symbol_t::getType(), UTAP::ExpressionBuilder::handleError(), UTAP::template_t::init, UTAP::type_t::isLocation(), and UTAP::ExpressionBuilder::resolve().

|
overridevirtual |
Reimplemented from UTAP::AbstractBuilder.
Definition at line 269 of file systembuilder.cpp.
References UTAP::Constants::COMMITTED, UTAP::type_t::createPrefix(), UTAP::symbol_t::getType(), UTAP::ExpressionBuilder::handleError(), UTAP::type_t::is(), UTAP::type_t::isLocation(), UTAP::AbstractBuilder::position, UTAP::ExpressionBuilder::resolve(), UTAP::symbol_t::setType(), and UTAP::Constants::URGENT.

|
overridevirtual |
Reimplemented from UTAP::AbstractBuilder.
Definition at line 348 of file systembuilder.cpp.
References UTAP::expression_t::createSync(), currentEdge, UTAP::ExpressionBuilder::fragments, UTAP::ExpressionBuilder::ExpressionFragments::pop(), UTAP::AbstractBuilder::position, and UTAP::edge_t::sync.

|
overridevirtual |
Reimplemented from UTAP::AbstractBuilder.
Definition at line 354 of file systembuilder.cpp.
References UTAP::edge_t::assign, currentEdge, UTAP::ExpressionBuilder::fragments, and UTAP::ExpressionBuilder::ExpressionFragments::pop().

|
overridevirtual |
Verification queries.
Reimplemented from UTAP::AbstractBuilder.
Definition at line 837 of file systembuilder.cpp.
References currentQuery.
|
overridevirtual |
Reimplemented from UTAP::AbstractBuilder.
Definition at line 851 of file systembuilder.cpp.
References UTAP::query_t::comment, comment, and currentQuery.
|
overridevirtual |
Reimplemented from UTAP::AbstractBuilder.
Definition at line 857 of file systembuilder.cpp.
References UTAP::TimedAutomataSystem::addQuery(), currentQuery, and UTAP::ExpressionBuilder::system.

|
overridevirtual |
Reimplemented from UTAP::AbstractBuilder.
Definition at line 841 of file systembuilder.cpp.
References currentQuery, UTAP::query_t::formula, and UTAP::query_t::location.
|
protected |
The condition under construction.
Definition at line 82 of file systembuilder.h.
Referenced by procCondition(), procMessage(), and SystemBuilder().
|
protected |
The edge under construction.
Definition at line 76 of file systembuilder.h.
Referenced by procEdgeBegin(), procGuard(), procProb(), procSelect(), procSync(), procUpdate(), and SystemBuilder().
|
protected |
The gantt map under construction.
Definition at line 79 of file systembuilder.h.
Referenced by ganttDeclEnd(), ganttDeclStart(), ganttEntryEnd(), and SystemBuilder().
|
protected |
The instance line under construction.
Definition at line 91 of file systembuilder.h.
Referenced by instanceName(), instanceNameEnd(), procInstanceLine(), and SystemBuilder().
|
protected |
Definition at line 93 of file systembuilder.h.
Referenced by declIO(), exprSync(), and SystemBuilder().
|
protected |
The message under construction.
Definition at line 88 of file systembuilder.h.
Referenced by procMessage(), and SystemBuilder().
|
protected |
The current process priority level.
Definition at line 73 of file systembuilder.h.
Referenced by incProcPriority(), procPriority(), and SystemBuilder().
|
protected |
Definition at line 95 of file systembuilder.h.
Referenced by queryBegin(), queryComment(), queryEnd(), queryFormula(), and SystemBuilder().
|
protected |
The update under construction.
Definition at line 85 of file systembuilder.h.
Referenced by procLscUpdate(), and SystemBuilder().